| 因應氣候變遷
                                                 氣候治理董事會本公司之氣候治理最高單位為董事會,負責推動、決策公司之氣候相關策略方向,同時扮演監督公司整體氣候行動推展之角色。董事會亦為決議公司氣候承諾與目標之關鍵角色,並定期討論當前氣候風險機會趨勢,針對關鍵氣候風險提出集團整體具體策略,以穩定維持公司之永續經營。 董事會轄下設立「永續發展推動小組」,並由總經理擔任委員會之總召集人。每年至少一次向董事會進行永續策略與專案執行成效報告。永續發展推動小組 為強化本公司對氣候相關風險機會議題之管理與鑑別,於2024年成立永續發展推動小組,由總經理擔任召集人,其下分為公司治理小組、社會/員工/產品小組與環境小組3組,需每年針對本公司之氣候關鍵機會風險議題進行會議,並將成果提報董事會。 氣候風險管理為使本公司可掌握當前關鍵氣候機會與風險,永續發展推動小組每年定期收集同業之永續報告書,並定期召集3個工作小組;由永續發展推動小組向各相關廠區與部門單位蒐集年度因應氣候風險情況,並透過訪談各氣候議題相關單位對議題之衝擊程度與發生可能性看法,以彙整並鑑別劍麟之年度關鍵氣候風險與機會,並將結果向上提報永續發展推動小組,由董事會進行決議與訂定集團策略。 
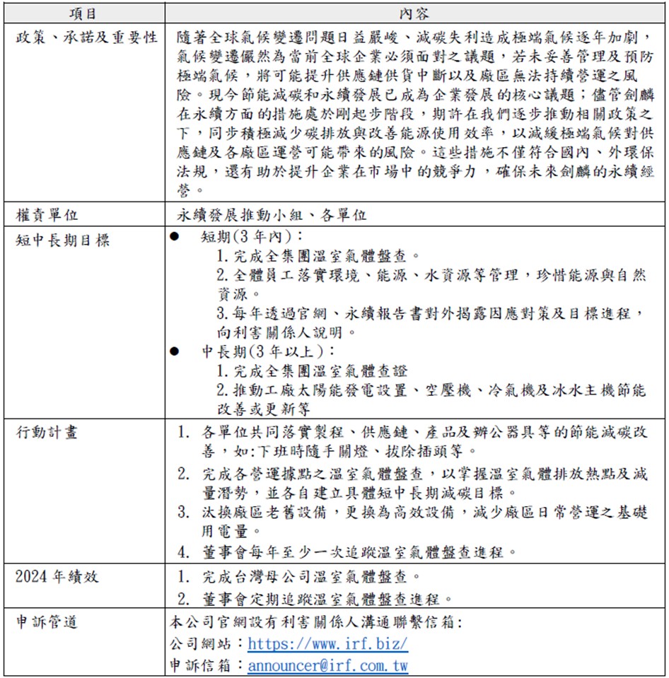
                                                 氣候變遷因應策略為制定本公司之氣候變遷關鍵策略,首先須鑑別年度氣候風險與機會關鍵議題,2024年劍麟由永續發展推動小組召集3個工作小組,依循上市公司氣候相關資訊、同業報告書及國際趨勢彙整出9項劍麟專屬氣候議題,並透過與ESG小組與各單位討論實際面臨與應對議題情況,最終決議出3項關鍵氣候風險與機會,分別為1項轉型風險、1項實體風險與1項氣候機會,3項關鍵議題如下氣候風險與機會鑑別結果列示,分別列示議題之發生期程、現況、未來因應策略。 
                                                 
                                                 
                                                 指標與目標為積極面對氣候變遷帶來之衝擊影響,本公司除針對溫室氣體訂定之類別一與類別二之具體減量目標,亦針對各營運據點面臨之極端氣候條件訂出相應目標,並透過永續發展推動小組監督各據點年度達成情況,滾動式修正氣候目標並每年呈報董事會,逐年確認其有效性與適宜性,以下為劍麟訂定之氣候相關目標與達成情況: 
                                                 |